原标题:“限酬令”后演员这一年:头部自降30%、底层没戏拍、片方变
作者/王雅莉 编辑/谢维平
距离范冰冰补税事件已经过去一年多了,娱乐圈一直不太平静。
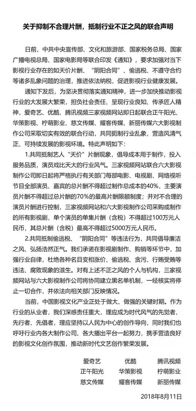
从二月翟天临论文事件引发众怒,到六月王千源6180万高片酬被曝光,再到九月《小小的愿望》主演因番位问题屡上热搜,演员的行业规范成为业内外关注的焦点。本周,优爱腾联合业内六家影视公司联合发声,再次强调要规范艺人薪酬,抵制“撕番”行为。
而在昨天,今年第二档演技类综艺《这就是演员之巅峰对决》开播了,接下来优酷的《演技派》也即将上线。比起两年前的《演员的诞生》,如今上演技类综艺的明星越来越多,咖位也越来越大。《演员请就位》官宣48位选手的阵容后,有网友戏称,如果不是因为影视寒冬没戏拍,节目组哪能凑够这么多小有名气的演员?
一边是政策对艺人越来越严格的管控,一边是不少演员上演技类综艺“求职”,演员行业这一年来都发生了什么?娱乐资本论的矩阵号河豚影视档案走访了圈内部分制片人、导演和经纪人,发现行业已经度过了税务风暴之后的混乱期和观望期,开始进入重塑期。

一方面,业内已经建立起新的片酬体系,虽然仍有单个演员片酬超5000万的现象存在,但“总片酬不超过制作总成本40%”的红线已无人敢越。另一方面,底层演员缺戏拍,越来越能接受平台的“不平等条约”;剧组工作人员没活儿干,被迫“降价提质”。对片方来说,虽然现在开项目预算少了,但制作的性价比明显提高。

演员片酬普遍下降30%,主演“大带小”或成常态
虽然早在2017年9月,相关部门就下发了《关于电视剧网络剧制作成本配置比例的意见》,指出在电视剧和网剧的制作里,演员总片酬不超过制作总成本的40%,主要演员片酬不超过总片酬70%。但限酬令真正开始实施,还是在去年下半年。
以优爱腾联合六大影视公司在去年8月发出声明“单个演员片酬不得超过5000万”开始,演员的高片酬时代开始走向终结。去年10月范冰冰补税事件爆发后,税务风波迅速蔓延,谁都不敢顶风作案。今年8月,龚宇在2019第二季度业绩电话会议上也表示,“以前片酬八千万到1.2亿片酬的演员,现在都下降到四五千万”。

但娱乐资本论的矩阵号河豚影视档案询问了多位业内人士,得到的答复却是,“实际上并没有降那么多”。一位选角导演更是直言,“降是降了一点,但并没有大家想得那么理想。”他表示,如今仍有某部戏演员拿了七八千万片酬的传言在圈内流传,“虽然少,但还是有。”
但当小娱进一步追问是哪部戏时,该选角导演并未透露。据他了解,目前纯制作公司找外部演员,确实不会再给高于5000万的片酬了,“基本都在二线演员里挑性价比高的”。但一些艺人工作室自己投资拍戏自己演,还是会开出较高的片酬,或者在占总成本40%的片酬之外,再挂名监制,拿一笔监制费。
一位制片人则表示,这一年来她和她身边的同行,都没有碰到过要价在5000万以上的演员,“其实关键不在于5000万,在于所占比例不能超过40%。你看现在还有多少投资上亿的项目在拍?”

所以,龚宇所说的“以前片酬八千万到1.2亿片酬的演员,现在都下降到四五千万”,可能背后原因主要在于项目预算整体大跳水。几位受访的制片人都表示,目前来看,真正一线的演员几乎都不可能片酬直降50%,降得比较厉害是一些自以为一线,但实际上是二线的演员的片酬。这类演员本身片酬就虚高,片酬折半也很正常。
当然也有例外。一位经纪人透露,某往年一部戏片酬高达6000万的一线大花,最近接一部现实主义题材大剧只要了1000万,“这类演员本身就不缺钱和圈内地位,如果确实很喜欢一部戏,一两千万接下来也是有可能的,毕竟现在片方都没什么钱。”
总的来说,目前演员的薪酬虽然普遍下降,但比例基本控制在20%~30%。一位制片人告诉娱乐资本论的矩阵号河豚影视档案,她合作过的演员,片酬基本都只降了一点点。有些片酬确实降得很厉害的演员,明面上的报价也都维持在正常水平,“可能是碍于面子或者怕影响以后接戏,演员就算拿了很低的片酬也不会往外说。”
但是演员再怎么降片酬,也是有限度的。所以,今后很难再出现男女主都是一线“大流量”的剧,“一个男主就五千万,女主要是找差不多咖位的怎么也得三四千万,要按40%的标准来,这总投资得多少钱?”一位制作过多部古装大剧的制片人说,像《有翡》用王一博搭赵丽颖,很可能就是为了控制片酬。

另一个有意思的现象是,今年演员在接戏时,参与投资的情况越来越多。“演员没戏拍,片方付不起,这样就可以谈合作了。比如本来我值5000万,但我只拿1000万,剩下的就算投资。而且这种合作方式是可以说出去的,演员也会觉得有面子。”一位制片人表示。据了解,靳东最近拍《温暖的味道》,就采用了这种合作形式。

项目锐减、预算降级,剧组民工被迫“降价提质”
受大环境影响最严重的是哪类演员?在被问到这个问题时,几位受访者都异口同声地表示是新人演员,在线上的演员最多就是找不到合适的戏拍,小透明才是真的没活干。
一位经纪人告诉娱乐资本论的矩阵号河豚影视档案,今年在北京筹备的剧组较之往年减少了百分之六七十,“当然实际上在筹备的项目可能并没有这么少,主要是很多项目都不公开筹备。”该经纪人表示,虽然以往也有很多不公开筹备、内部消化的项目,但好在基数大,演员多跑跑组总有戏拍,但今年不行,“以前跑组能跑一天,今年一天能试一部戏就不错了。”
不仅项目锐减,单个项目的投资额也降得厉害。某知情人士透露,一家头部影视公司就把原计划投拍一部都市女性题材电视剧的预算拆开,分别投拍了两部题材类似的都市剧。合适的项目难找,再加上限酬令的实施,许多一线演员选择观望,暂时不拍戏,这让能开机的大项目又少了一些。
一直在跑组试戏的演员也很快发现,除了网络电影,小制作的甜宠剧越来越多。如今这些剧已经陆陆续续上线了,仅目前在播的就有《明月照我心》《满满喜欢你》等,撑起了目前剧集市场的半壁江山。

对刚出校门的新人演员,能接到小制作甜宠剧的男女主已属幸运。“想靠跑组试戏拿到网剧主角,可能性微乎其微。”一位圈内的小透明演员表示,早在艺考时,就有不少人被经纪公司签去,那些没签公司、出校门后单打独斗的表演系学生,才是在这次寒冬中最先被冻住的。
不够红的18线艺人同样很难生存。在剧组做了五年造型师的Tony告诉小娱,如今他身边所有的角色演员都不敢挑戏了,就算来者不拒,拍完一部戏也要闲很久,“如今还能无缝进组的,除了有背景的就是自降片酬的。”
让小娱感到意外的是,除了演员,剧组其他工作人员的工资也降了不少。Tony表示,自己平时月工资都在一万五到两万五之间浮动,但从去年下半年以来,他接每单活儿的工资都下调了20%左右。没办法,片方口袋里没钱了,每个部门都要节衣缩食。

从制片角度看,就是组盘更容易了。“以前搭班底,找的团队要么能力强不好沟通,要么能力不行但好沟通,能力又强又好沟通的团队一直都没档期,但今年他们都有空了。”制片人小南最近正在筹备一部优酷自制剧,本以为这次预算太少没人会接,没想到居然可以“挑着来”。
“性价比高”是几位制片人现阶段拍戏共同的感受。“很多人的工作态度比以前认真百倍,都在说有戏拍就不错了,还抱怨啥?”小南感叹。有几次她去现场巡视,都看见现场制片在跟工作人员聊,谁在家歇了一年多了,谁前不久转行了,“对比身边那些转去做微商的导演,回家教小孩学散打的武行,现在还在戏上的人都非常珍惜,完全不挑戏。”
或许是因为大家日子都过得不容易,如今剧组的风气也明显好转。众所周知,剧组有很多隐形开支,各个环节都有油水可捞。以往总有部门老大虚报预算、拿回扣的事儿发生,如今这种情形大大减少,“至少没人贪手下人工钱了。”Tony苦笑。
当然,剧组的贪腐现象依然存在。“很多部门老大也不容易,赚的差价要拿来请其他部门老大吃饭,请制片主任吃饭,上下打点关系免得被人找麻烦,开支是很大的。”Tony表示。

制片人小南认为,这些所谓的江湖规矩存在多年,想完全杜绝几乎不可能,更重要的是管理和控制。“司机偷油的事每个组都有,关键是不要太过分。”因为预算紧了,现在制片组的管理越来越规范,没发票很难报销。几天前优爱腾发的联合声明里,也强调了要抵制剧组的“浪费”之风。
寒冬之下,地主家也没有余粮。如今平台在项目的把控上都比以前更严,除了严查演员合同以外,其他预算的审批也更细致。正在筹备优酷自制剧的小南笑称,现在每次听到钉钉提醒的声音,她就在心里长舒一口气,“又一个大合同过了”。

市场转冷、政策打压,缺戏演员抱紧平台大腿
头部演员挑不到合适的戏,可以选择暂时停工,去接综艺和代言。但对大部分演员来说,没戏拍就意味着没有收入。
转型网红成了很多演员的选择。前不久,范冰冰就开始和网红雪梨一起在直播间卖面膜,短短几分钟,销量破10万。如果说暂时接不到戏的劣迹艺人转做电商直播,是为了维持曝光度,对处于影视圈底层的不知名演员,转型网红就是为了生存。

“今年很多中小型经纪公司都开始转推网红了,有些以前在网剧里能演主角的人,现在都在拍抖音和快手上的短剧。”一位选角导演告诉娱乐资本论。刚从一家网生内容制作公司离职的经纪人小曼也表示,公司今年开始主推短视频和淘宝直播业务。
和刚毕业就单打独斗的新人演员相比,拥有较强制作能力的影视公司旗下的演员要更好过一些。接公司的项目片酬一般不高,但旱涝保收。另一方面,为了控制成本,视频网站也开始和部分新人演员签分约,平台需保证旗下艺人在合约期内,拍摄一定数量的平台自制剧。
“平台和艺人签分约一般都是通过旗下的制作公司或艺人经纪公司,像偶像团综出来的艺人,基本都和平台签了分约。”一位经纪人表示。当然,和平台签约的艺人也不一定能保证有戏拍,不同的人签约条件也不一样。刚毕业的新人就往往处于弱势,“腾讯之前和我们的艺人签约,并没有保证他一年能接多少部戏。”
尽管如此,随着平台话语权的增加,越来越多的艺人开始倾向于和平台签约。平台往自制剧里塞自家的签约艺人,也成为常态。“大部分时候都是平台建议你用哪位演员,不会强行塞人,但我们一看是平台自己的艺人,能说不用吗?”某制片人表示。
身处影视行业下游,演员的处境往往是被动的。行业萧条时,最先受到冲击的也是在底层挣扎的新人演员。虽然有观众认为,演员是没戏拍才上《演员请就位》这类演技类综艺,明道也在节目中表示“无戏可拍”,但更多的演员连上这类节目的机会都没有,“节目组请的都是有一定知名度的演员,真正的小透明演技再好报名也没用。”一位带了多个新人演员的经纪人说。
头部演员降薪,底层演员求生,片方预算收缩,平台话语权增加……一年时间过去,无论是演员之间的竞争形势,还是平台和片方的关系,都发生了很大变化。流量明星彻底失势,新人演员冒头越来越快,平台也在加速布局艺人经纪领域。

所幸在经过短暂的混乱之后,影视行业开始回暖。一位正在横店拍摄的制片人告诉娱乐资本论的矩阵号河豚影视档案,如今的横店虽然不复往年抢景的盛况,但开拍的剧组已经比年初增加了不少,许多停工观望的一二线演员也相继进组了。以艺人的更新换代速度,等影视行业真正恢复元气,演员行业大概又是一番新天地。